< Home. / Case Study 01. • Case Study 02. • Case Study 03.Case Study 04.

Case Study 02.

CBC News app

From breaking news alerts to in-depth coverage the award-winning CBC News app keeps users up to date with what’s happening in your local region, in Canada and around the world.

Onboarding of the iOS CBC News app.

Onboarding of the iOS CBC News app.


Project Overview

The Problem

How to keep our Canadians up-to-date with the latest breaking news and developing stories, federal/provincial and municipal elections, the latest COVID-19 developments and more while on the go where the website won’t meet their needs.

The Solution

Create a native app for both iOS and Android which will allow Canadians to be up-to-date with breaking news and top stories in their local region, across Canada, and around the world by following certain topics and local regions via notifications and widgets.

The Tools

Pencil and paper, Sketch, InVision, Figma, Miro and Photoshop and Illustrator.

My Role

Lead Product Designer, Usability + Accessibility Testing

The Team

The Core Team: CBC’s Native Apps + Voice Platforms team (1 Product Manager, 1 Product Owner, 1 Content Designer, 1 UX Researcher, 4 iOS Developers, 4 Android Developers).
Partners and Stakeholders: News editors, Accessibility team, Communications/Marketing/Branding/Research department, Ad Revenue team, Digital Strategy & Product department (back-end developers, video/audio streaming).


UX Research

Journey Map

Along with the Native Apps team, we created a Persona based off of a typical commuter. We created a User Journey Map based on the discovery, engagement and retention of this persona.

News App User Journey Map of a typical commuter on the go.

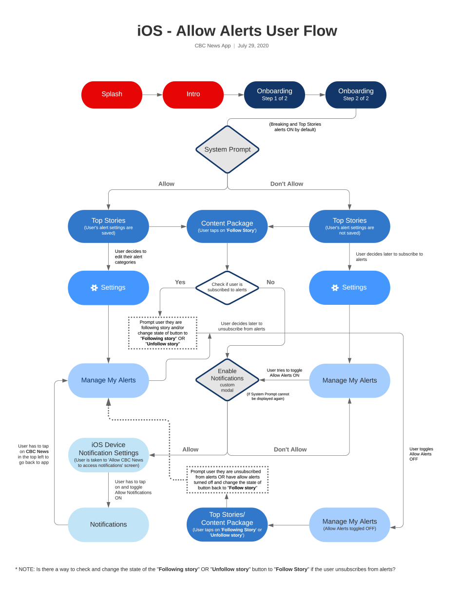
User Flow (For Allowing Alerts)

Allowing notifications can be very complex as there are different access and entry points to sign up for alerts. They also differ from each mobile OS platform between iOS and Android. I created a User Flow to illustrate to the developers, the Product Manager and Product Owner on where a user can sign up for alerts.

News App User Flow for iOS Notifications.

News App User Flow for iOS Notifications.

News App User Flow for Android Notifications.

News App User Flow for Android Notifications.

Usability Testing

Partnering up with a UX Researcher, we conducted and performed user interviews for the latest Canadian snap election, gaining valuable qualitative feedback via Zoom through a user’s device. We gained a lot of valuable insight from our users pre/during/post election with hopes of improving the next Canada Votes election.


Findings

There is always room for improvement and to delight the customer, engage them in a simple way and keep them coming back. With user feedback through ZenDesk, through in-app surveys and user interviews I am constantly looking for ways to make the user’s experience better.

Iterated features based off of user feedback.

Iterated features based off of user feedback.


The 10ft Experience

In addition to the creation and the production of the CBC News iOS and Android native app, a free 10ft experience was created for Apple TV and Android TV. The CBC News TV app, is no longer supported or updated as a new subscription-based business initiative is in place called CBC Gem. It is available for download: gem.cbc.ca.

AppleTV app

Top shelf image on AppleTV

Featured on Apple TV Canada home screen

Featured on Apple TV Canada home screen

Image source: (iMore) https://www.imore.com/apple-tv-2015-review

CBC News Home Screen on AppleTV

CBC News Home Screen on AppleTV

Special LIVE News Conferences

Special LIVE News Conferences

Web source: (App Advice) https://appadvice.com/tv/app/cbc-news/417988800

Android TV app

Android TV Home Menu w/ featured video clip

Android TV Home Menu w/ featured video clip

Latest video clip shown on home menu

Video clip shown on home menu with play status for resuming

Video clip shown on home menu with play status for resuming

Customizing the UI for CBC News Android TV app

Customizing the UI for CBC News Android TV app


Custom Amazon Alexa skill

The CBC News flash briefing became the first news source launched in Canada on the Amazon Echo device, shipped to Canadian households as the default news flash briefing. In addition, shortly after the device launch we created Canada’s very first custom news Alexa skill.


We started with the latest news and local regional newscasts, on-demand news shows such as The World Report, The Current, Q and others, local live CBC News Radio stations, and podcasts. Now known as the CBC Alexa skill, it now offers music playlists from a diverse library such as Afrobeat to Jazz to Classical to Pop to name a few.

VUI (Voice User Interface) created for the custom Amazon Alexa skill

Early VUI (Voice User Interface) Flow Diagram

Early VUI (Voice User Interface) Flow Diagram

Interface screens for the Amazon Echo Show device

Initial UI for Amazon Echo Show - Welcome screen

Additional Welcome Screen for continuity for Radio One Toronto

Additional Welcome Screen for continuity for Radio One Toronto

Radio One Toronto news radio show - in progress

Radio One Toronto news radio show - in progress


Apple Watch companion app

A partnership with Apple, I along with an iOS Developer were invited to Apple headquarters in Cupertino, CA to work on one of Canada’s very first Apple Watch app.

Top Stories headline on an earlier version of Apple WatchOS

Top Stories headline on an earlier version of Apple WatchOS


Best News app

In 2019, the CBC News app won Best News app at the RTDNA (Radio Television Digital News Association) Awards.

Best News app at the 2019 RTDNA Awards


< Home. / Case Study 01. • Case Study 02. • Case Study 03.Case Study 04.